Статті
UX Case Study: RURA – онлайн-платформа для розвитку сільського туризму
20 січня, 2021
Ihor Hrynda
Випускник OffGrid Design School
Olenka Pokotylo
Випускниця OffGrid Design School

Чи бували у вас ситуації коли маєте декілька вільних днів і не знаєте, що цікавого запланувати, а на тривалий відпочинок не вистачає часу або грошей? Саме тому команда випускників OffGrid Design School зголосилася попрацювати над вирішенням цієї проблеми. Їм замовили створити онлайн-платформу, де фермери могли би представляти свої екскурсійні послуги, а туристи – шукати для себе цікаву активність на вихідні. Спеціально для Telegraf.Design команда розповіла про розроблення RURA, що допоможе фермерам розвивати свої господарства й залучати інвестиції на розвиток фермерської діяльності.

Монетизація

Однією з цілей створення платформи було отримання прибутку в перспективі. Монетизація проєкту буде відбуватися шляхом зняття 12% комісії з усіх транзакцій, 6% буде складати прибуток платформи, а 6% – буде йти на поповнення фонду RURA. За допомогою голосування кошти фонду будуть розподілені між фермерами та використані на оновлення чи створення нової ідеї ферми.

Стратегія продукту

Спростити доступ до широкого спектру сільського туризму, який вже є. Розповісти людям про цікаві активності неподалік і зацікавити їх у цьому. Спочатку передбачалося покрити Львівську область і наближені до неї, а потім і всю Україну. В планах на майбутнє – вийти на міжнародний ринок.

Команда

Дослідження

Кожен проєкт починається з дослідження, тому нам потрібно було ближче познайомитися з доменом та зі стейкхолдерами, щоби краще зрозуміти їхні інтереси, цілі та потреби. Наше дослідження почалося зі зустрічі зі замовником Наталею, адже вона вже володіла головною інформацією про домен.

От наш дизайн-процес та активності для розробки RURA

Інтерв’ю зі замовником

Нам було важливо зрозуміти, які цілі має бізнес, хто наші користувачі та які завдання має виконувати продукт. Перед інтерв’ю ми склали скрипт запитань, які ми обов’язково мали були висвітлити для себе, а саме:

  • У чому полягає ідея? (яку проблему розв’язує?)
  • Чи є вже якась документація чи артефакти?
  • Як відбуватиметься монетизація?
  • Хто буде користуватись сервісом?
  • Яку користь отримують користувачі?
  • Чи знаєте ви своїх конкурентів? (прямі і непрямі)
  • Які технології передбачаються на проєкті? (технологічні обмеження)

Це основні запитання, що допомогли нам сформувати загальну ідею та цілі продукту. Базуючися на відповідях, які ми отримали під час інтерв’ю, наша команда сформувала дизайн-бриф.

Аналіз конкурентів

Щоби побачити загальну картину розвитку сільського туризму на українському ринку та порівняти ситуацію з європейськими аналогами, ми провели аналіз конкурентів. Ми порівняли чотири вітчизняні компанії та три міжнародні й зрозуміли, що сільського туризму на українському ринку майже немає.

Зрештою ми виокремили кілька найважливіших напрямів для RURA, які у перспективі допомогли би зробити нашу платформу успішною, а саме:

  • Представити повний спектр усіх доступних активностей сільського туризму поруч;
  • Надати можливість ознайомитись з умовами, цінами та локаціями;
  • Допомогти туристу знайти активність за інтересами.

Опитування

Щоби краще зрозуміти потреби цільових аудиторій ми провели кількісне та якісне дослідження. Проведення кількісного дослідження серед потенційних туристів точніше сформувало уявлення про те, які ключові потреби має задовольняти платформа та яку цінність нести для людей. Опитування було сформоване у Google Forms та поширювалося в соцмережах, індивідуально та в тематичних групах. За кілька днів наше опитування пройшло 222 людини. Проаналізувавши дані ми отримали такі результати:

На етапі опитування ми підтвердили основні гіпотези щодо проекту:

  • 25% людей не знають, куди можна поїхати й що цікавого подивитися (RURA буде надавати таку інформацію);
  • 24% людей не мають транспорту (а отже інформація про доступний відпочинок поряд з ними буде дуже доречним);
  • 23% людей не мають часу на відпочинок (RURA фокусується на 2-3 денних відпочинках, наприклад на вихідні).

Інтерв’ю з користувачами

Якісне дослідження (User interview) мало на меті глибше розкрити тему та виявити найбільші проблеми, з якими зустрічаються туристи та фермери.

Туристи

Дослідження туристів було проведено на основі інтерв’ю із шістьма людьми (чотири жінки та двоє чоловіків). Вибірка включала людей віком 28-39 років, без пари та в стосунках, з дітьми та без. Інтерв’ю ми починали з так званих ice-breakers запитуючи людей про те, як взагалі вони проводять свій вільний час та якому виду відпочинку надають перевагу. Поступово звузили теми запитань до того, що взагалі люди знають про місцевий туризм, як планують поїздки, якими ресурсами для планування подорожей користуються та які проблеми в них виникають.

Інсайти від туристів:

  • Люди практично не знають про цікаві місця поруч;
  • Здебільшого дізнаються про цікаві місця через пости друзів у соцмережах або через туристичних операторів;
  • Екскурсійні тури передбачають обмежені маршрути;
  • Дискомфорт через перебування у групі незнайомців;
  • Туристи без власного транспорту недостатньо мотивовані, щоби спланувати подорож. Часто це тривалий та безуспішний процес уже на етапі пошуку можливих шляхів добирання.
  • Фотографії не відповідають реальності, що може зіпсувати враження, як частково, так і від усієї поїздки загалом.

Одним з основних факторів вдалої подорожі люди називали компанію, з якою вони подорожують. Можливість розділити цікаві моменти з близькими людьми допомагає перетворити поїздку на цікаву пригоду.

Фермери

У інтерв’ю взяли участь п’ять представників різних ферм (козяча, страусина, равликова, бджолина та дім єнота). Були обрані комплекси, розташовані в місті та за межами міста для ширшого розуміння ситуації фермерів.

Інсайти від фермерів:

  • Багато фермерів користуються соцмережами для просування своєї справи та для залучення відвідувачів, і звідти велика частина туристів дізнається про них;
  • Через брак коштів, фермери не мають можливості створити хороші умови для прийняття туристів;
  • Фермери не використовують жодної системи для бронювання, тому все записують на аркушах, проте відкриті до полегшення цього пункту, якщо це пришвидшить пошук вільної години і дня для запису туристів;
  • Багато фермерів не має можливості надати нічліг туристам, тому домовляються з садибами поблизу, щоби розмістити туристів. Схожа ситуація і з транспортом, самі комплекси не надають трансферів, а домовляються з сусідами або іншими компаніями, що готові підвезти туристів;
  • Фермери розпитували про існування вітчизняного краудфандингу ще до того як ми розказали їм про таку функцію в RURA.

Фермери користуються соцмережами для просування своїх послуг, екскурсійні замовлення записують на аркушах і хочуть приймати більше туристів та надавати якісні послуги, проте не завжди мають кошти на створення для цього умов.

Зібравши всі інсайти від туристів та фермерів, ми їх посортували та виділили найважливіші. Отже, поспілкувавшися з туристами і фермерами, ми рухаємося в бік наступного етапу роботи – Ideation фази.

Ideation Phase

Ми представили всі дані, зібрані на етапі дослідження замовнику. Це було чудовою можливістю показати, яке місце на ринку може займати RURA в майбутньому, чи буде на неї попит і чи зможе вона приносити дохід. Після цього ми запропонували нашому замовнику провести воркшоп.

Value Proposition Canvas воркшоп є чудовою можливістю дізнатися, яка найважливіша бізнесова вартість продукту для замовника. Після зустрічі ми отримали пріоритезований список сервісів, які має надавати наша платформа RURA. Оскільки система створювалася потенційно для трьох різних груп користувачів, а саме: фермери, які будуть пропонувати свої послуги через нашу платформу, туристи, які будуть обирати ту чи іншу послугу, та адміністратор платформи, тому вправа з воркшопу повторювалася для кожної групи відповідно.

JTBD

На основі зібраної інформації ми з легкістю виписали завдання для трьох типів користувачів:

Адміністратор

  • Підтвердити реєстрацію підприємця
  • Написати рекомендації та відправити на доопрацювання
  • Огляд статистики
  • Вилучити користувача

Туристи

  • Реєстрація
  • Пошук відпочинку
  • Бронювати
  • Писати відгук
  • Здійснити оплату

Фермери

  • Реєстрація
  • Запропонувати тип відпочинку та цікаву активність
  • Керувати запитами від туристів
  • Можливість керувати розкладом відвідувань
  • Слідкувати за своїм прибутком від туристів

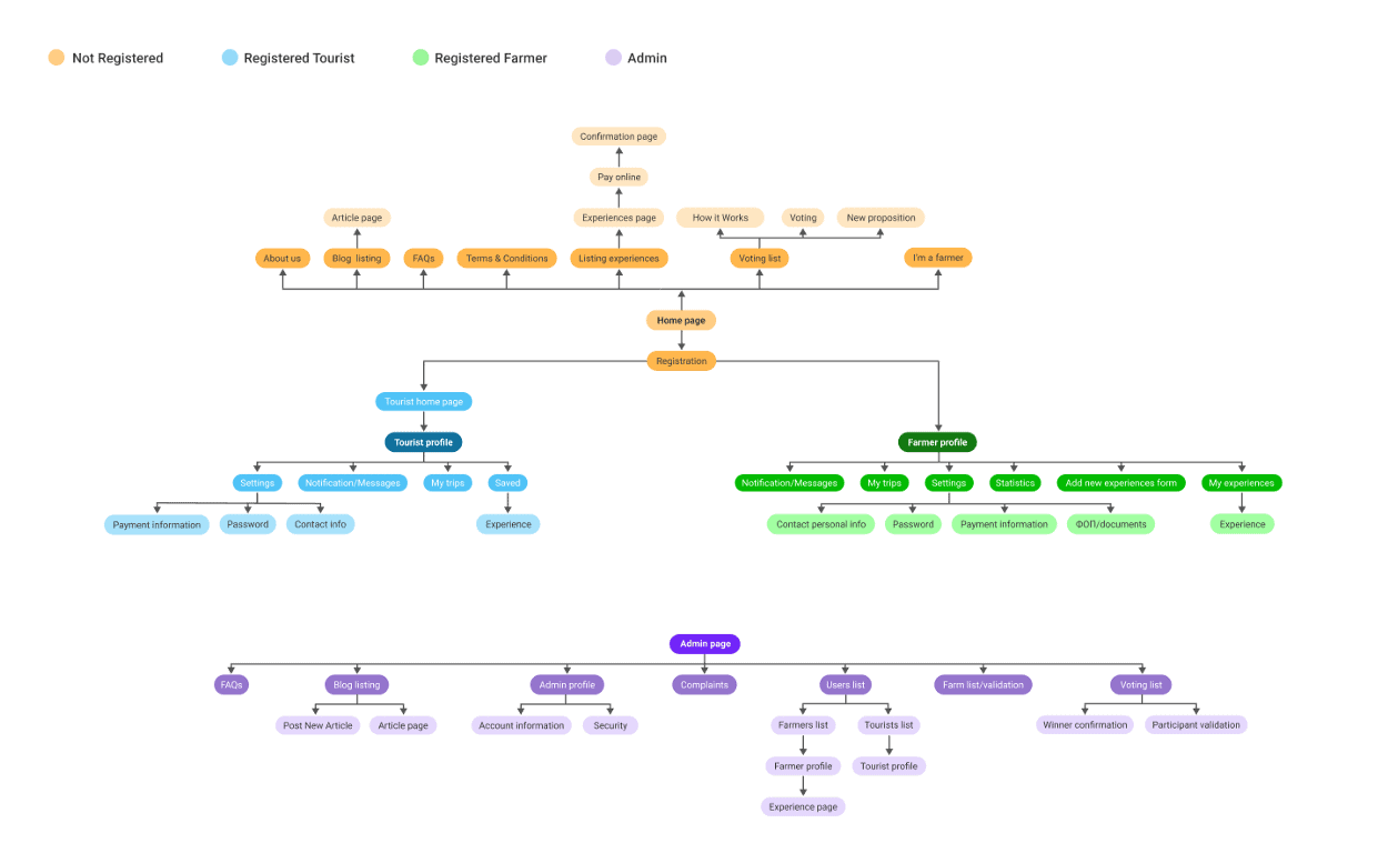
Information Architecture

Ми розробили інформаційну архітектуру платформи RURA, тому що такий артефакт полегшить роботу розробникам у подальшому й у них буде загальне бачення структури платформи.

Wireflows

Ми перейшли до візуального етапу розробки проекту і створили набір верфреймів. Потім ми об’єднали їх у флови та підготували до тестування.

Usability Testing

Потрібно було вибрати найбільш неоднозначні моменти в системі, підготувати скрипт для їхнього проходження і правильно провести саме тестування. Учасники нашої команди не мали жодного досвіду у проведенні такої активності, проте кожен із нас побачив, наскільки корисно було почути думку потенційних користувачів системи.

Ми провели швидке тестування з одним представником із кожної юзер групи і зрозуміли, що тестування на ранній стадії проєкту дає змогу побачити ті моменти у системі, які ми могли не покрити. Це можливість виправити свої помилки ще перед тим як перейти до розробки візуальної частини.

Звіт і вдосконалення верфреймів

Після завершення тестування, ми вдосконалили спосіб реєстрації для фермерів та їхніх послуг у платформі, спростили процес оплати, покращили календар, зробивши його гнучкішим для відображення більшої кількості заброньованих місць та доповнили сторінки послуг корисною інформацією. Це додало нам впевненості у правильності наших фловів та роботи системи в цілому. На цьому фаза Ideation закінчилась, ми чітко розуміли який сервіс ми пропонуємо і які завдання покриваємо. Після цього ми сконцентруватися на тому, щоб зробити RURA привабливою і приємною у використанні.

Design Implementation Phase

Moodboard

Наш прототип почав набувати свого візуального характеру. Тут ми відштовхувалися від призначення проєкту та асоціацій з тематикою відпочинку на природі, зеленого туризму і просто візуальних рішень, які нам сподобалися.

Підготовка компонентів

Важливим завданням було створити стайл-гайд та уважно підійти до вибору кольорів, набору іконок та контролів. Не менш важливим на цьому етапі був вибір шрифту, який би підтримував загальну ідеологію бренду. Все мало гармонійно пов’язуватися між собою.

High Fidelity mockups

Фінальним етапом роботи над візуальною частиною проєкту було наповнення мокапів контентом та стилістикою.

Беручи до уваги нашу потенційну аудиторію, а також інформацію, яку ми отримали під час етапу тестування, ми зрозуміли, що нам також необхідна мобільна версія платформи. Функціонал, який ми розробляти для туристів, має бути доступним з телефону, інакше ми би ризикували втратити наш основний відсоток користувачів.

Ми зібрали всі наші напрацювання та передали замовнику. Учасники нашої команди отримали чудовий досвід і були задоволенні результатом, ми навчилися працювати в команді та правильно проводити дизайн-активності. Потрібно не боятися застосовувати щось нове і тільки тоді кожен може визначити для себе ідеальний UX-процес та вирішувати складні завдання.

Telegraf.Design працює за підтримки спільноти. Підтримуйте Telegraf.Design на Patreon.

avatar
Ihor Hrynda
Випускник OffGrid Design School
Колонка
avatar
Olenka Pokotylo
Випускниця OffGrid Design School
Колонка

У нас є ще дещо для вас